Institutional Context
Summary
Solent University’s strong ties with business and industry underpin its distinctive offer that combines teaching excellence and real-world experience. Delivering both vocational education and short courses, offering world-class facilities, specialist expertise and support to our students are central features of our unique vision; we strive to engage with communities, and drive research and innovation to the benefit of society and the economy. We have ambitions to grow our KTP portfolio and business engagement to maximise our impact and gain greater recognition for the innovative and cutting-edge work of our academics. We pride ourselves on the support we offer to our students and were recently placed 11th in the HE-BCI survey for the largest number of graduate start-ups.
Institutional context
Solent University (SU) is a thriving young university in the Solent region, home to 42,000 businesses and recognised as an economic hub for the UK. This strategic location offers advantages to growing Knowledge Exchange (KE) activities and excellent opportunities for contributing to the growth of the local economy and our communities. With an innovative and forward-thinking approach, SU has made a distinctive mark in the HE sector by creating an inclusive and supportive environment to deliver work-ready, world-ready, and future-ready learning experiences to enrich the community and provide a pipeline of talent to offset the skills gap and labour shortages in the region. We believe in the value of cross-fertilization across different environments and the important role that Universities must play in engaging different audiences and driving innovation. We are therefore committed to research and KE, as evidenced in our strategy 2025, and drawing on the strengths of our community, we are investing in the following priorities:
Maritime: autonomous shipping, alternative energy, seafarers' employment, and training maritime trainers.
Sustainable Business: small business growth, entrepreneurship and sustainability, leadership and management skills, and business education and enterprise.
Justice: human rights, ethical practice, safeguarding society, and legal education.
Health and Wellbeing: community physical health and mental wellbeing, and corporate consultancy in health, sport, and exercise science consultancy.
Student Entrepreneurship: creative industries, enterprise, and intellectual property.
Engineering: hydrodynamics, composites design manufacture, engineering material, Computer-aided design, simulation, and automation.
We are dedicated to teaching excellence and are well known for the distinctive way in which we link student learning, research, and public engagement. Our staff bring a wide range of expertise, real-world experience and strong ties to industry that offer professional insights to strengthen our capability to create networks with different audiences, taking advantage of each other’s assets to identify opportunities to collaborate on KE and research to benefit society and the economy. Our state-of-the-art facilities and world-renowned expertise attract the interest of businesses, charities and organizations seeking the support to drive their own growth and develop and implement innovative ideas. We want to enable people to fulfil their full potential and as such employability sits at the heart of everything we do. We collaborate and co-create curricula with industry employers, ensuring that the knowledge and skills students gain at SU have the highest market value and economic impact.
Our recent achievements include:
REF 2021, 34% of Solent's research and 50% of our research outputs were assessed as world-leading and internationally excellent – up from 19% in 2014 and 28% respectively.
Very high engagement scores for Local Growth and Regeneration as well as development of bespoke CPD and graduate start-ups in our KEF results, evidencing our work in these areas.
Award of the NCCPE silver watermark for our Public Engagement.
Securing Office for Students and Department of Education capital grants to strengthen our facilities and develop the Institute of Technology respectively.
Instigation of the Help to Grow programme that supports local businesses and the economy, especially during challenging times of COVID 19.
For further information, please send queries to ke@solent.ac.uk
Local Growth and Regeneration
Summary of approach
With over 160 years’ experience of working with communities, and a formalised Civic Charter consolidating our dedication to developing future-ready, work-ready learners, Solent University offers a diverse network to boost the growth of our local, international and global communities. Our Strategy 2025 Future Ready reaffirms our commitment to building on existing assets and global competitive advantages and playing a pivotal role in supporting the Solent LEP economic growth plan. We continue to excel in terms of local growth and regeneration, mainly by applying our Maritime expertise in upskilling the workforce and sharing our research, innovation and knowledge in business development and growth. We are committed to working together with our communities to find creative solutions to drive innovation and development.
Aspect 1: Strategy
With the Civic Agreement Solent University has sealed its obligations toward rendering Southampton and the Solent a thriving costal community; as such, we have nurtured networks, built partnerships, and launched initiatives, as detailed in this document, to make our positive contribution to empowering our communities and maximising the full potential of the region.
Overseen by the Solent LEP partnership, a strategic alliance between the business community and the 3 lead academic partners (University of Portsmouth, University of Southampton and Solent University), the Solent is home to one of the largest and most productive marine and maritime sectors in the UK, supporting more than 3,000 businesses and 40,000 jobs locally. In the aftermath of the pandemic, where most international trade suffered a standstill, the Solent LEP promoted the Economic Recovery Plan (Sept 2020), followed by the Solent 2050 strategy (April 2022) to boost recovery and further develop the potential of a region recognised for its crucial importance to the UK economy; in this respect, according to the Solent LEP every £1 of investment in the Solent region will result in a corresponding increase of between £2.35 and £3.15 to UK GDP.
Since 2021, Solent University has renewed its commitment to acting as a major contributor to local and regional development. By launching the new strategy which relies on research and knowledge exchange as key pillars, Solent University aims to create dynamic curricula to provide students with the skills and knowledge needed to develop fulfilling and successful careers that will contribute to social change and economic growth. Knowledge exchange is at the heart of this ambitious plan, which includes the below objectives as areas of focus:
Grow Maritime Short Courses
Embed knowledge exchange (KE) and public engagement (PE) activities.
Respond to demand for new KE activities.
Enhance student employability via entrepreneurship.
Aspect 2: Activity
Our vision perfectly aligns with the key objective of the Solent 2050 strategy, which calls for an investment in enhancing the skill force to meet the demands of the business landscape, for nurturing strong collaborations and communities to encourage research and innovation to lead on climate change adaptation and decarbonisation and finally, for enhancing the prosperity and consolidating the reputation of the region as a natural and historical landmark as well as a leader for the UK’s international trading relationships. In order to achieve this, we have created a rich collaborative network which comprises of:
The Warsash Maritime School (WMS): a unique maritime training centre that offers over 150 accredited maritime and offshore courses, Undergraduate and Postgraduate degrees, while leading on research into innovative technologies for a safer and more sustainable future in the maritime industry.
Solent Creatives and Solent Futures: a comprehensive careers, employability and enterprise service that offer employment opportunities and support to graduates looking to establish their own business after graduation.
Solent University and its community of students, alumni, staff: securing funding from the Office for Students and the Department of Education to invest in and strengthen the provision of an all-inclusive formative offer to further develop the region’s workforce and address the skills shortages identified by industry partners; lastly, forging key partnerships across the region with businesses, HEI and local communities to create a united approach to meet emerging challenges.
Aspect 3: Results
As mentioned above, due to its strategic location, Solent University and its Warsash Maritime School (WMS) are major drivers of the Solent 2050 strategy as well as of the wider objectives set in the Maritime 2050 Strategy. Investment in resources and dedicated personnel have led to a progressively increased capacity to provide bespoke courses in response to the needs of this global industry. This is reflected in the growing number of maritime short courses we have provided over the last 3 financial years (Figure 1).

Similarly, Solent has made steady progress in nurturing a culture where KE and PE are deeply embedded in all practices. Following the pledge made in our February 2021 NCCPE manifesto, Solent created a PE Network, a forum to share best practice and provide dedicated training for staff to further develop personal and professional skills. Throughout 2021/22, an interdepartmental team has worked toward mapping the partnerships that Solent has built over the years with our alumni and our local and global communities. The NCCPE Silver Watermark award received in December 2022 is a clear statement of Solent’s contribution to its communities and its commitment to creating a lasting impact that enriches society and the economy.
Solent University is located in heart of the southern area which is home to 42,000 businesses and is recognised as a key economic hub for the UK. The geographical location offers a major advantage to growing Knowledge Exchange activities and contributing to the growth of the local economy and our communities. Solent University is home to world-class facilities, creative communities, and a dynamic business school, which brings together a pool of academics with expertise gained within HEIs and the industry to support, advise, and deliver for our local business community and beyond. Despite the challenges of the last couple of years, Solent University has continued to build stronger relationships with the regional business community.
Key successes include:
As part of The Help to Grow: Management programme accredited by Small Business Charter, we engaged with 54 different Small and Medium Enterprises (SMEs) which between them generated an income of £144,244.96 in 21/22.
Every year, we offer Solent staff the opportunity to develop Research and Knowledge Exchange ideas. In 21/22, 12 projects were funded, and one has resulted in a prolific collaboration with a local production company, providing the opportunity for students to devise and deliver a play which toured professional venues over the summer of 2022. The awards were expanded in 22/23 to include the Outreach fund, aimed at stimulating public engagement and involvement initiatives to communicate and collaborate with the community on research and knowledge exchange activities.
We have welcomed communities through the reinstating of a rich calendar of events including the Solent Futures Work, World and Future Ready careers fair; Time to Shine; and Business South annual conference, hence providing opportunities to network and engage in new collaborative projects.
Lastly, we have opened our doors to celebrating the success of our alumni and business communities through the inaugural Solent Business and Alumni Awards.
Solent University aspires to offer a portfolio of services to engage in consultancies and contract research projects as well as to develop KTP alliances with local SMEs to further contribute to regional growth. We have therefore joined the Southwest KTP Practitioners network to compare experiences and good practice and expand our offer by paving the way for further collaborations with neighbouring Universities. To this end, to increase our visibility and showcase our capabilities we intend to introduce the Innovation Voucher Scheme in the next academic year: while actively supporting the growth of local SMEs with academic expertise and creating a wider network of innovative thinkers, the scheme will also ensure a return on investment which in turn could be dedicated to further support regional initiatives.
Cross-fertilization of knowledge beyond the academic environment is one of the defining pillars of our strategy to create a comprehensive formative offer to inspire, guide and prepare students for their future careers. Through our 2025 strategy we have set the mark at 70% of our students to be in highly skilled employment or further study after graduation and to achieve this, we have created a cohesive Solent Community that comprises:
Solent Creatives: attracting businesses of all sizes, this in-house agency matches Solent’s emerging talents with prospective clients, providing the opportunity to build confidence and creating a professional portfolio ahead of graduation. In 21/22, in addition to the services offered to external partners, Solent creatives employed students to work alongside the Solent Learning and Teaching Institute to identify critical areas of improvement to enhance the inclusivity of our current courses.
The Retail Solent Initiative (Re:So): in the heart of a Southampton shopping centre, this unique shop provides a real-world experience to students embarking on the responsibility of liaising with stockists, while effectively managing and promoting the business via ad hoc campaigns on social media. By linking modules academically, students build relationships and improve skills to enrich their Living CVs. The stock is supplied by over 100 student (and alumni) designer-makers from courses right across the University, at all levels. Between 2018 and 2022, Re:so has offered 9843 working hours to 132 students from Fashion undergraduate courses studying the Work Based Learning module. In recognition of the value of the experience that it provides, Re:so has been shortlisted for the BCSC Purple Apple Marketing Awards in 2022/23.

Solent Futures: this careers, employability and enterprise service provides critical business advice and support to students and graduates. In 21/22, 16 student and graduate start-ups were awarded seed funding to get their ideas off the ground and into the market. Additionally, through the Business Pitch Competition, Solent Futures offered a mentoring programme to 6 finalists, a £10,000 award to an emerging business and a place at the NatWest Accelerator hub for both the winning business and the runner-up.
Solent Productions: a multi-faceted media centre, bringing together Solent staff and students for the creation of content such us documentaries, sports events, music festivals, web broadcasting, etc., for internal and external stakeholders. Boasting a wide array of services, Solent Productions is a thriving business which has sparked the interest of external businesses and showed how valuable the experience of working alongside Solent Productions staff was for students, underlining the importance of including such placements and the mutually beneficial relationship with the client for the enrichment of the curriculum.
The results of the Graduate Outcomes Survey have shown that Solent’s employment rate for the 2019 cohort was 83%, 2 points higher than the average in the sector and that our proportion of graduates reporting a positive outcome now stands at 65.1%, with a marked improvement of 1.6 points Year or Year.
According to last year’s results released by the Higher Education Statistics Agency, 2020/21 saw a rise in the number of startup companies founded by UK graduates nationally, with 4,528 new spin-offs and start-up companies reported by UK HEI on the annual HE-BCI return. Solent Creatives supports all students with employability and enterprise by delivering a variety of training sessions such as Freelancer or Founder, Freelancer skills, Getting Started in Business, 1:1 Living CVs support sessions and pop-up employer events twice monthly to allow student networking and linking with employers. These initiatives led to the foundation of 532 graduate start-ups between the 2018/19 & 2021/22 academic years, 120 of which were in 2020/21, placing Solent at the 11th place in the most recent HE-BCI.
Despite the potential due to its natural resources and strategic location, the Solent region has enormous areas of deprivation. Mindful of the concerns raised by the wider KE network in relation to the aging workforce and the significant skills gaps, Solent University has pledged to offer an improved and diversified portfolio of Higher Technical Qualifications, Apprenticeships, Degrees and Professional short courses, to provide a pipeline of talent to offset our region’s workforce and skills shortages and generate an estimated £259 million of local economic activity. In this respect, Solent University has secured a capital investment of just above £4 million from the Office for Students, to invest in upgrading existing and introducing new specialist facilities and equipment to enrich the current formative offer, meeting industry standards and providing immersive work-relevant training to address the growing demand for highly skilled individuals in the health and STEM sectors.
Additionally, thanks to a £13 million investment by the Department of Education, Solent University is leading on the establishment of the South Coast Institute of Technology (IoT), a collaborative endeavour of five colleges (Brockenhurst College, Eastleigh College, Havant and South Downs College and Isle of Wight College) and two universities (Solent University and University of Portsmouth) working together to enhance the social and economic prosperity of the region through increased opportunities in maritime, engineering and digital education and employment. Opening its doors to students in September 2023, the IoT will deliver higher technical training in science, technology, engineering and maths to fill skills gaps and support the economic growth of the South Coast in partnerships with employers including IBM, Tech Solent, the Royal Navy, Maritime UK Solent, Leonardo, QinetiQ and Airbus, which will provide access to specialist software, facilities and expertise, mentorship, apprenticeships and placements.
Solent University is a Founding member of TechSolent, a partnership that brings together the expertise of technology professionals to introduce initiatives, inform the public and contribute to societal change and the economic development of the Solent Region. This partnership will create additional opportunities for students to engage with the tech community to gain knowledge, skills and experience and will support the development of students on our conversion MSc.
Lastly, the IoT is now developing a collaboration with Hampshire Constabulary and the National Cyber Security Centre to become an accredited centre and participating member of the Cyber Resilience Centre for the South East. This will not only provide additional opportunities for our students, but also support and grow the cyber resilience of local businesses and organisations.
Public & Community Engagement
Summary of approach
Championed by the Vice-Chancellor, community and public engagement is formed of two strategic priorities within Solent University’s 2025 strategy, these are ‘Engaging with our Communities’ and ‘Research and Knowledge Exchange’.
Solent has a proud history of driving public and community engagement and this was recently recognised through the University being awarded the National Centre for Coordination of Public Engagement (NCCPE) Silver Engage Watermark. We are a proud holder of this watermark which is complimented by our Civic Charter that was established in 2021.
Through embedding this within our strategy we are now integrating a core approach across our operations, driving greater impact for our communities. An overview to our approach and priorities can be found on our website at https://www.solent.ac.uk/work-with-us/community
Aspect 1: Strategy
Public and community engagement is embedded within Solent’s Strategy 2025, with a number of board level KPI’s relating to public and community engagement as evidenced here.
To enable the University to deliver its strategic vision Enabling Strategies have been developed, including Communities Impact. The strategy focuses on establishing a ‘one University’ approach to community and public engagement, while building on our experience of working in partnership with communities to inform research, enrich the curriculum and drive positive graduate outcomes. The Communities Impact Enabling Strategy has a set of year-by-year priorities which will enable us to delivery our Strategy 2025 objectives.
Our Civic Charter allows us to align external priorities with those of the University. To establish our Civic Charter a series of engagement interventions were undertaken, enabling us to identify the areas where greatest impact could be focused. This included workshops facilitated by Business in the Community, engagement events with Southampton City Council and consultation with key civic stakeholders.
The University soft launched its Civic Charter in 2019 and formalised it as a formal Civic Agreement in 2021. A series of open forum events was hosted by our Vice-Chancellor throughout the Pandemic, enabling us to focus our future approach to communities’ impact. During this period Solent’s Vice-Chancellor Chaired Southampton Connect, bringing together key civic stakeholders to formulate strategic priorities for the region. This enabled the University to develop an agreement which would see the University focus and enhance its activity. The commitments are set out under each of the four thematic areas of our Civic Charter as outlined in the following video.

https://www.youtube.com/watch?v=kpVdegrTlHI
With different reporting mechanisms and departmental responsibility, the last 18 months have seen us grow a united University approach to delivering and aligning work and we are now at a stage of consolidating and refining the activities we focus on.
Since launching Strategy 2025, Solent has successfully secured the NCCPE Engage Silver Watermark. This has seen internal and external stakeholders provide feedback on existing provision and led to the development of Solent’s ‘Enhancing Public Engagement Action Plan’.
Our overall approach to public and community engagement is centred around continuous improvement, with ongoing feedback and discussion with key stakeholders. Equality, Diversity and Inclusion (EDI) is core to our approach and is reflected through our Civic Charter and community partners with whom we continue to engage. Several of our civic commitments recognise the importance of EDI and commit the University to further enhancing this work at a strategic level. This includes securing University of Sanctuary status. At the time of writing this narrative Solent has applied to become a University of Sanctuary. Details on our approach to working with sanctuary seekers can be found here.
Aspect 2: Support
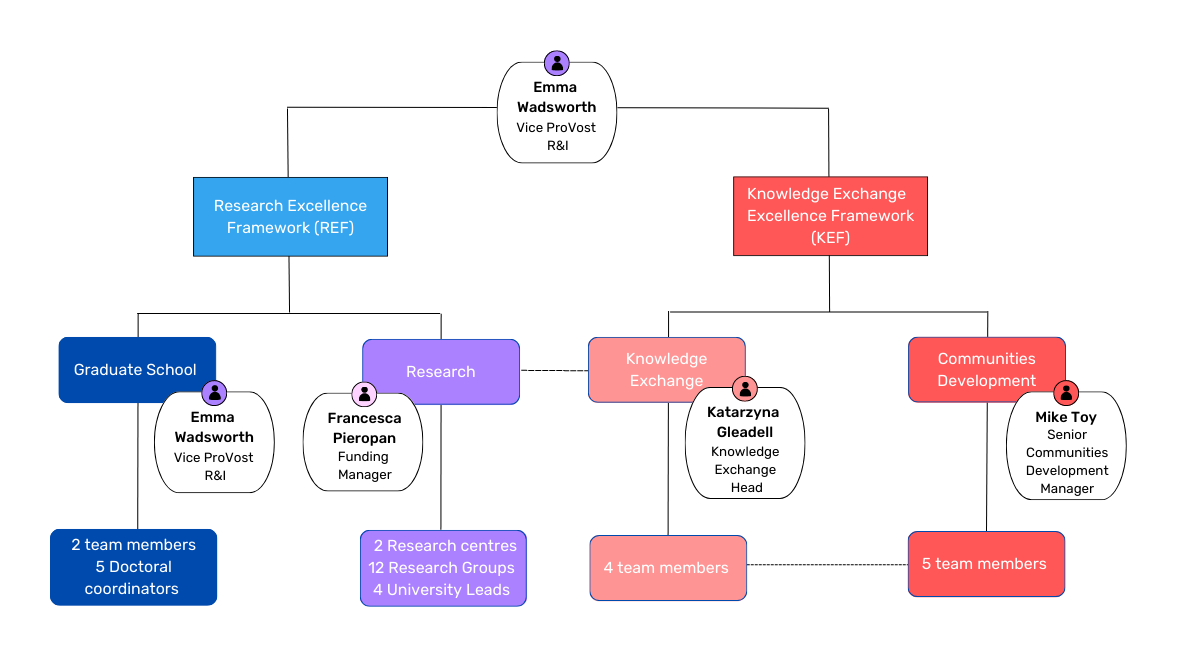
To drive our Communities Impact Enabling Strategy Solent established the Communities Development team in January 2022. The team (4 FTE) provides greater connectivity between Solent and its external communities, while establishing the one University approach. This team forms part of the wider Research Office, which is led by the University’s Vice Provost Research & Innovation who reports to the University’s Provost. In addition to the remit of external engagement the wider team provides support and development opportunities to the University community.

Figure 1 Research Office Organigram
Internal and external stakeholders can access the University through the Communities Development team. General enquiries are routed through this function who then cascade to Departments across the University. The Solent website has been structured to include core landing pages for alumni, business, schools and the local community, outlining the support available and a clear entry point to the institution. These can be viewed at:
Alumni - https://www.solent.ac.uk/alumni
Business - https://www.solent.ac.uk/business-solutions
Community - https://www.solent.ac.uk/community
Schools and colleges - https://www.solent.ac.uk/school-college-partnerships
To enable colleagues to share best practice and learnings of working with different communities, Solent established the Public Engagement Network. This inclusive network enables colleagues and students to share best practice and gain insight to current trends and opportunities with public and community engagement. As of February 2022, 126 staff and students are members of the network, with a target to grow by 10% year-on-year.
A central budget is managed by the Research and Communities Development team that enables engagement and funding opportunities for internal stakeholders. Every year, the Research Office (RO) offers the Research, Innovation and Knowledge Exchange (RIKE) awards. These awards are specifically aimed at encouraging the Solent Research Community in creating opportunities for the development of Research and KE ideas. To further encourage colleagues in engaging and embedding PE into their routine practice, since 2022/23 the RIKE awards now include a dedicated category, the Outreach fund, aimed at supporting public engagement and involvement initiatives to communicate with the community about research and KE activities at Solent University. To date, the RO has awarded 10 projects, 2 of which completely relying on the active participation of the public to be successful in creating a lasting impact on the local and global community.
In 2021/22 we established a Public Engagement Training and Development Programme. This was developed in response to a staff and student survey, which identified common training needs. 67% of attendees have indicated they learnt something new from attending one of the training sessions.
Alongside this staff and students have access to Solent’s Researcher Development Programme through our online learning platform ‘Solent Online Learning’. Staff are able to access training at their convenience with modules on:
Developing your social media strategy
Writing for a public audience
Research Impact
Planning for Impact
KE in context
Understanding the KE policy landscape
To ensure that public and community engagement is formally recognised Solent has embedded this within its career pathways. Career pathways support colleagues with their career growth and development, mapping out the skill development required to enable career progression. There are two pathways for academics to align to, these are Teaching & Scholarship and Research & Knowledge Exchange. These pathways, which are reported through the annual Personal Development Review scheme, enable colleagues to capture and celebrate this work.
In 2021 as part of the Vice Chancellor Awards programme a category for public engagement was established and awarded to Amy King, Health & Exercise Development Office. This was in recognition for the Health 4 Her programme as outlined in Aspect 3.

Our Public Engagement Action Plan outlines the future steps we will take to enhance work aligned to this Aspect.
Aspect 3: Activity
Work has been undertaken across the University to ensure that our community and public engagement activity aligns to both our internal strategic priorities (Strategy 2025) and external strategic priorities (our Civic Charter). We are now at a stage of transitioning delivery-based activity, ensuring it aligns to our strategy and delivers long term, mutual impact.
The University has several community and business partnerships, which see our academic departments contribute towards the delivery of shared ambitions. These are outlined on our website. Partnerships are monitored and evaluated through partner frameworks with colleagues across the University having access to a guidance document and templates.
Within this section we have included examples of activity that have either been established in line with our new approach or are in the process of transition.
More Maths
Creating a city of life-long learning is one of the four thematic areas of our Civic Charter and through this the University has established and delivered the More Maths programme. The programme compliments a school’s maths curriculum and over a 10-week period sees pupils access over 15 hours of additional support, while also being able to learn more about the benefits of higher education.
The programme was evaluated with support from our Business Insight and Planning Team and has evidenced initial success. A pre-post survey was used to measure self-reported changes in the participants’ outcomes. After the activity, learners’ levels of confidence in taking future examinations in Mathematics (Mean= 3.81) were higher than pre-activity levels (Mean= 3.23). This difference was statistically significant. Additionally, post-activity scores for perceptions of Mathematics knowledge (Mean=3.89) were also higher than pre-activity scores (Mean=3.47).
Health for Her
Championing a healthy and active community is one of our Civic Charter thematic areas. Through this we deliver a series of interventions, targeting the University’s priority communities to reduce health inequality. The Health 4 Her initiative is a weight loss programme designed to provide an appropriate and safe exercise environment to facilitate an increase in physical activity participation for Black, Asian, and Minority Ethnic women from low socio-economic areas of Southampton.
The project teaches health literacy, encourages a healthier lifestyle, supports behaviour change, boosts confidence and increases social cohesion. The programme encourages healthy eating as well as weight loss due to the high risk for obesity development and comorbidities such as cardiovascular disease and diabetes which is more prevalent in the target community. Piloted in 2021, the Health 4 Her project was awarded further funding from the ‘This Girl Can Community Fund’ so that the project could be expanded across the city. This project is an example of an intervention which we are now looking to enhance through greater evaluation, as discussed in Aspect 4. More information on the programme can be viewed on our website.
ABP Southampton Marathon - this partnership offers students structured opportunities that enrich their classroom-based learning. Students studying on our BSc Sports Therapy and Exercise course provide complimentary massages to runners, which in turn enables them to gain practical experience that counts towards their final award qualification. The partnership is managed through the partnership framework referenced in Aspect 2.
Aspect 4: Enhancing practice
Progress against our Communities Impact Enabling Strategy is reported back through the Solent Future Ready Board, overseen by our ProVost. KPI’s set out within Aspect 1 are reviewed at the quarterly Local Community Advancement Group (LCAG) and Business Advancement Group (BAG) meetings.
University wide partnerships are monitored and evaluated through partner frameworks as referenced in Aspect 3. The frameworks are developed with external organisations and identify, enable and evaluate activity in line with both parties’ strategic priorities. Frameworks are reviewed on an annual basis and have been established for partners including the ABP Southampton Marathon, Southampton Pride and Southampton Football Club.
Individual departments are responsible for reviewing and evaluating local level community and public engagement activity. This is supported by central functions (outlined in Aspect 2) who provide support and guidance in how to collate feedback and evaluate the impact of their work. Departments responsible for this include:
Research and Communities Development – This function provides guidance to colleagues on how to measure and report on the impact of their activities. Templates and resources are available to colleagues across the University, including a ‘Partnership guidance and how to guide’. The University is strengthening its approach in support for impact measurement through having recently appointed an RKE Ethics and Integrity, Compliance Officer.
Business Planning and Insight – This function is responsible for evaluating the strategic interventions included in our Access and Participation Plan. A combination of mixed-methods techniques are used to enable us to understand what works as well as why and for whom, as referenced in Aspect 3. More broadly, the BPI team is currently working with colleagues across the University to develop evaluation toolkits and frameworks to ensure that the interventions implemented across the University can be evaluated, the evaluation techniques to measure impact are appropriate and learning is shared.
Aspect 5: Building on success
Recognising that engagement is a two-way process, Solent has undertaken a variety of engagement techniques that have enabled the formation and on-going monitoring of operations. In Aspect 1 we outlined our Strategy 2025, Communities Impact Enabling Strategy and Civic Charter, which were developed following a series of engagement exercises. The delivery of a stakeholder perception survey was a key driver of these pieces of work, enabling us to understand our publics’ perceptions of the University. This insight, alongside external environmental scanning led to the formation of the Communities Impact Enabling Strategy. Prior to launching this internally a series of external facing virtual gatherings were hosted by Solent University’s Vice-Chancellor.
Ongoing monitoring and evaluation of our public and community engagement activity is overseen through two governance groups. These groups are:
Local Community Advancement Group – This group consists of internal staff members from the University’s academic departments and professional services to enable the delivery of our Civic Charter commitments and delivery.
Business Advancement Group - This group consists of internal staff members from the University’s senior leadership team enable the delivery of the Engaging Communities Enabling Plan.
The Governance groups are internal facing and ensure that internal departments are aligned to enable the 5 year action plan. Ensuring that the University retains engagement with external publics through the implementation stage we have established external governance mechanisms that ensure that the activity being driven continues to meet the needs of external publics. These groups are:
Business Advisory Boards
Established across our academic course portfolio to ensure ongoing engagement with industry and external stakeholders. These boards, established within our Business & Law and Maritime departments see senior business leaders contribute time and expertise to help shape and review our curriculum and develop opportunities that enhance Graduate Outcomes.
Civic Exchange Network
Our Civic Exchange Network provides an open forum for our wider community to input, feedback and engage with our student and staff community. Four sessions are hosted by the University throughout the year, providing an update on how we are performing, an opportunity for knowledge exchange and collaboration between community stakeholders. At the time of submitting this narrative the University has hosted two Civic Exchange sessions of which outputs can be found here.
The University reports on how it is performing against its Civic Charter commitments on an annual basis. Alongside this the University manages a series of stakeholder communication platforms (including a quarterly e-briefing and dedicated social media channels) to inform stakeholders of progress against our strategic priorities.
The University continues to monitor, evaluate and enhance its approach to community and public engagement and over the next 3 years is committed to enhancing its approach as evidenced through the ‘Enhancing Public Engagement’ action plan. This was established having followed the NCCPE Engage Watermark process, which saw Solent awarded the Silver watermark.
Note You are currently viewing the latest version of this narrative statement. This narrative was not present in previous iterations of the KEF (KEF1 and KEF2).